Smygstartar en byggtråd på ett ovanligt projekt.
Jag har varit sugen på att ygga en Lilldrake en längre tid och nu har jag ritat så pass mycket på den att jag kan lägga ut lite bilder, fast bygget finns bara digitalt ännu.
Vad är då Lilldraken för maskin?
Saab 210 (Lilldraken) var ett provflygplan byggt i en mindre skala inför utvecklingen av dubbel-delta koncept till Saab 35 Draken. Även om det aldrig officiellt namngavs av Saab något annat namn än Draken, fick den det inofficiella smeknamnet Lilldraken efter den första flygningen av prototypen av Saab 35. Flygplanet påminner om Messerschmitt P111. Ritningarna kan ha kommit via Schweiz med hjälp av SAAB:s Frid Wanström tillsammans med några tyska konstruktörer däribland Dr Behrbohm hösten 1945.
Min maskin blir vesion A i 27% skala, det vill säga ca 1700mm spännvidd och nästan 2200mm lång.
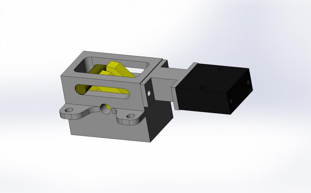
Har kommit till det stadiet att välja vad för landställ, vingrör/stång, jag ska använda! ska jag ha service/motorlucka på över eller undersidan av modellen! mm en del att fundera på alltså.
Lite bilder på fullskalan och på cad modellen







Alla tipps på Landställ och dyligt är varmt välkommet
Jag har varit sugen på att ygga en Lilldrake en längre tid och nu har jag ritat så pass mycket på den att jag kan lägga ut lite bilder, fast bygget finns bara digitalt ännu.
Vad är då Lilldraken för maskin?
Saab 210 (Lilldraken) var ett provflygplan byggt i en mindre skala inför utvecklingen av dubbel-delta koncept till Saab 35 Draken. Även om det aldrig officiellt namngavs av Saab något annat namn än Draken, fick den det inofficiella smeknamnet Lilldraken efter den första flygningen av prototypen av Saab 35. Flygplanet påminner om Messerschmitt P111. Ritningarna kan ha kommit via Schweiz med hjälp av SAAB:s Frid Wanström tillsammans med några tyska konstruktörer däribland Dr Behrbohm hösten 1945.
Min maskin blir vesion A i 27% skala, det vill säga ca 1700mm spännvidd och nästan 2200mm lång.
Har kommit till det stadiet att välja vad för landställ, vingrör/stång, jag ska använda! ska jag ha service/motorlucka på över eller undersidan av modellen! mm en del att fundera på alltså.
Lite bilder på fullskalan och på cad modellen
Alla tipps på Landställ och dyligt är varmt välkommet



Kommentar